泄露文件曝光任天堂侵入性监控黑客行动
据外媒报道,泄露的任天堂文件显示,一名正在研究3DS掌上游戏机漏洞的黑客遭到了可怕的监视行动。除了监控他的私人生活--包括他的教育方面、离开家的时间和他去的地方,这家公司都会从其工作的地方跟踪目标以迫使他停止活动。保护企业知识产权的间谍项目在世界各地都有在持续进行,但很少有行动细节泄露给公众。
然而对于任天堂来说不幸的是,相关信息被曝光,根据泄露的文件显示,成为这家公司的主机黑客的目标是一件多么可怕的事情,即使这些目标已经声明他们的工作不是为了盗版目的而设计的。
泄露文件披露了任天堂警方式的监视行动
在过去的24小时里,各种Twitter账号发布了最近从任天堂泄露的文件片段。虽然有许多有趣的项目,但最令人震惊的发现涉及了一名叫做Neimod的黑客,他曾在几年前发现了3DS掌机的漏洞。
当然,像任天堂这样的公司对Neimod这样的人的作品产生浓厚兴趣也并不奇怪。任天堂的文档将他描述为一位“技艺高超的硬件工程师”且“在任天堂产品的黑客领域享有很高的声誉”。
然而,泄露的文件还详细披露了这家游戏巨头准备如何阻止他的工作。
例如,文件揭露了深入挖掘Neimod教育状况的个人剖析、列出了他的工作生活细节,同时还提供了物理窥探他日常生活方式的证据,如什么时候能在家里找到他、谁来见他甚至他去银行和餐馆之类的地方等信息也都能找到。
有关拦截目标的详细行动计划
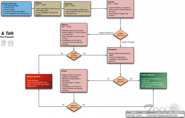
根据任天堂的计划,针对Neimod的行动始于2013年4月15日左右,其团队在当地一家酒店开会讨论并敲定他们的计划。在回顾了Neimod前一周的活动之后,该团队决定在哪里和何时进行接触--例如下班后或在家。
在一名监视Neimod的卧底调查人员负责搞清楚他下班的时间的情况下,“联络小组”被要求以友好、不具威胁性、专业和礼貌的方式接近目标Neimod。
在跟Neimod开始交谈之后,团队被要求奉承这个黑客,承认他的工程/编程天赋。另外他们还被告知,要提到他不会“促进盗版”发展的声明目的,但也要指出任天堂的担忧--公布了他的黑客行为可能就会促进这一点的发展。
无论Neimod同意还是拒绝,任天堂都做好了应对准备。由Eclipse-TT发布到Twitter上的幻灯片显示了一个流程图。
任天堂表示,如果双方能达成合作,它可以避免提起刑事诉讼。它还可能跟Neimod签订“赏金”合同,为发现和记录漏洞而支付报酬。在一定范围内,他的发现仍可以向公众公布,但要让他保留吹嘘权利。该公司写道,这可能有助于提升任天堂的形象。
只有当侵入性监控行动的细节远离公众视线时才有可能长期显著提升公众形象。然而现在随着Hacker Enforcement Proposal的全面泄露,这对任天堂来说可能会变得有点困难。
另一方面,这也可能也会让黑客停下来思考或将他们推向更糟糕的境地。
泄露文件披露了任天堂警方式的监视行动
在过去的24小时里,各种Twitter账号发布了最近从任天堂泄露的文件片段。虽然有许多有趣的项目,但最令人震惊的发现涉及了一名叫做Neimod的黑客,他曾在几年前发现了3DS掌机的漏洞。
当然,像任天堂这样的公司对Neimod这样的人的作品产生浓厚兴趣也并不奇怪。任天堂的文档将他描述为一位“技艺高超的硬件工程师”且“在任天堂产品的黑客领域享有很高的声誉”。
然而,泄露的文件还详细披露了这家游戏巨头准备如何阻止他的工作。
例如,文件揭露了深入挖掘Neimod教育状况的个人剖析、列出了他的工作生活细节,同时还提供了物理窥探他日常生活方式的证据,如什么时候能在家里找到他、谁来见他甚至他去银行和餐馆之类的地方等信息也都能找到。
有关拦截目标的详细行动计划
根据任天堂的计划,针对Neimod的行动始于2013年4月15日左右,其团队在当地一家酒店开会讨论并敲定他们的计划。在回顾了Neimod前一周的活动之后,该团队决定在哪里和何时进行接触--例如下班后或在家。
在一名监视Neimod的卧底调查人员负责搞清楚他下班的时间的情况下,“联络小组”被要求以友好、不具威胁性、专业和礼貌的方式接近目标Neimod。
在跟Neimod开始交谈之后,团队被要求奉承这个黑客,承认他的工程/编程天赋。另外他们还被告知,要提到他不会“促进盗版”发展的声明目的,但也要指出任天堂的担忧--公布了他的黑客行为可能就会促进这一点的发展。
无论Neimod同意还是拒绝,任天堂都做好了应对准备。由Eclipse-TT发布到Twitter上的幻灯片显示了一个流程图。
任天堂表示,如果双方能达成合作,它可以避免提起刑事诉讼。它还可能跟Neimod签订“赏金”合同,为发现和记录漏洞而支付报酬。在一定范围内,他的发现仍可以向公众公布,但要让他保留吹嘘权利。该公司写道,这可能有助于提升任天堂的形象。
只有当侵入性监控行动的细节远离公众视线时才有可能长期显著提升公众形象。然而现在随着Hacker Enforcement Proposal的全面泄露,这对任天堂来说可能会变得有点困难。
另一方面,这也可能也会让黑客停下来思考或将他们推向更糟糕的境地。



评论1次
话说现在各种智能家电厂商有后台吗?/