新闻资讯
网络安全威胁攻击动能大 六个预测供防范
网络安全不仅持续在前言科技产业持续发酵,也在安防领域愈演愈烈,特别是外媒对于中国安防设备存在网络安全的大肆报道,抹黑中国安防设备在国际买家与用户心中的品牌形象,网络安全,不仅事关企业设备的安全性,更聚焦中国安防企业的品牌声誉,不可不重视。网络安全企业正在加快进入安防市场,并且也有
互联网时代更需要“信息避难所”
信息泄露没有最坏、只有更坏!最近,又有一种新模式被披露出来:只要你愿意付钱,就可以查看一个指定对象的所有隐私,包括开房记录、名下资产、航班信息、存款记录,甚至还能通过手机实现实时定位,查询手机通话记录。这消息令人瞠目结舌。如果以往的电信、金融诈骗尚属于漫天撒网,如今可以说是精确制
黑客三年前偷了京东的数据 缘何今日才拿出来卖?
眼看就要双十二电商大战了,总有人想搞点事情,这不,昨天网传京东被曝出了多达12G的用户数据在黑市流通,其中包括用户名、密码、邮箱、QQ号、电话号码、身份证等多个维度,数据多达数上千万条,不明真相的各路媒体也开始无底线的跟风报道,我就问一句你们调查了吗?问当事人京东了吗? 实际上,京
黑客落网记:FBI如何抓捕Anonymous核心成员
美国新闻网站Daily Dot近日撰文,通过他们掌握的资料和实地采访,还原了Anonymous核心成员被捕的经过。以下为文章全文:哈蒙德被捕前夜2012年3月,一个周六的下午,天气异常寒冷。杰里米·哈蒙德(Jeremy Hammond),美国历史上最具破坏性的黑客之一,在他位于芝加哥的一套凌乱不堪的两层公寓里,登录了
美国中情局报告:俄罗斯政府黑客“助力”特朗普当选
美国《华盛顿邮报》报道,美国中央情报局一份秘密评估报告认为,2016年美国总统选举期间,民主党总统候选人希拉里·克林顿“邮件门”事件的幕后推手为关联俄罗斯的黑客,他们这么做是为帮助共和党总统候选人唐纳德·特朗普。这一报告随即遭到当选总统特朗普过渡团队嘲笑。【“一致看法”】《华盛顿邮报
微软 PowerShell成为黑客恶意软件传播工具
微软为Windows 10推出的PowerShell是一个非常强大的工具,但是网络犯罪分子也越来越多地使用它来传播恶意软件。安全公司赛门铁克分析了恶意PowerShell脚本,并表示这种威胁的数量正在快速上升,特别是在shell框架被企业更广泛使用的情况下。赛门铁克表示,包括Office宏在内,大多数恶意PowerShell脚本
CIA:俄黑客助特朗普胜选 奥巴马下令彻查
12月11日讯 综合美联社及美国《纽约时报》及《华盛顿邮报》报道:美国大选结束一个多月,有政府高级官员透露,中央情报局(CIA)和联邦调查局(FBI)认为,俄罗斯黑客在选战尾声秘密动作,伤害民主党总统候选人希拉里的选情,以帮助共和党候选人特朗普胜选。与此同时,美国总统奥巴马已指令情报机构,
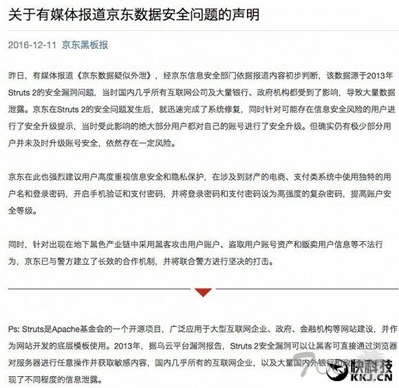
京东12G用户数据泄漏!官方回应:确实存在 已修复
这个事情出来后,不少用户纷纷留言说要马上去改密码,现在官方终于站出来给了个说法。今天凌晨,京东官方给出回应称,这个所谓12GB用户数据泄漏是真的,但源于2013年Struts 2的安全漏洞,目前已经完成修复。京东官方回应:确实存在已修复京东在声明中表示,在Struts 2的安全问题发生后,京东迅速完成了
奥巴马下令调查大选期间怀疑来自俄罗斯的黑客攻击
新华社华盛顿12月9日电(记者徐剑梅)白宫高级官员9日说,美国总统奥巴马已指令情报机构就美国大选遭遇网络袭击问题进行“全面评估”。白宫反恐和国土安全顾问莉萨·莫纳科当天对媒体透露了这一消息。但她表示,为了保护情报源和调查方法,避免影响美国情报部门未来应对网络攻击的能力,评估结果可能不
卡巴斯基:网络安全风险可能由员工引起
同大型企业相比,小型企业(最多50名员工)对于员工行为导致的网络安全事故的关注程度明显较低。根据卡巴斯基实验室2016年IT安全风险报告,只有36%的小型企业担心自己员工的粗心大意会导致安全事故,而中型企业和大型企业中有超过一半都非常关注这一问题。 不知情或粗心大意的员工如果不当使用企










