新闻资讯
全美警局已普遍拥有破解 iPhone 的能力
来自 Motherboard 的报道称,目前全美范围内的当地警署以及联邦机构都可以很轻易的获取到解锁 iPhone 的专用工具,绕过加密手段轻松解锁嫌疑人的 iPhone,即使设备更新至最新版的操作系统也没有问题。尽管执法机关在公开场表示仍在寻找破解安装最新的 iOS 系统的较新的 iPhone 的方法,但这显然不是事
数千网站遭入侵试图诱骗访问者安装假的更新
Malwarebytes 的安全研究人员报告,过去几个月攻击者入侵了运行 WordPress、Joomla 和 SquareSpace 等内容管理系统的网站,然后利用复杂的策略试图诱骗访问者安装假的更新。攻击者利用了这些网站没有及时打补丁修复已知的漏洞,然后在用户访问时候展示看似真实的信息(如图所示),诱骗用户安装浏览器
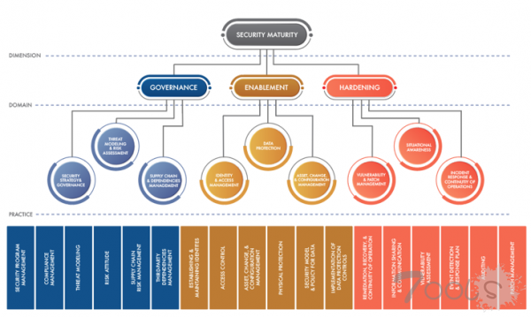
工业互联网联盟(IIC)发布新型物联网安全成熟度模型(SMM)
外媒 4 月 11 日消息,工业互联网联盟(IIC)基于其自身的安全框架和参考架构开发了一种新型物联网安全成熟度模型(SMM),有助于企业利用现有的安全框架达到他们自己定义的物联网安全成熟度目标级别。本周 IIC 发布了两篇报告中的第一篇 — 《物联网安全成熟度模型:描述和预期用途》,该篇主要是针对
微软正式停止支持Win10一周年更新
在“周二更新补丁日”,微软今天宣布停止支持 Windows 10 version 1607,也就是 Windows 10一周年更新 14393 版本,包括 Windows 10 家庭版和 Windows 10 专业版用户。如果你还停留在 Win10 一周年更新上,那么此后将不会收到微软推送的月度安全补丁和更新等。微软在一份关于 Windows 10 1607 版本周二
《绝地求生》被新勒索病毒盯上 玩游戏能解锁文件
最近出现了一种类似“勒索病毒”的病毒,它不勒索钱财,而是要受害者玩《绝地求生》这款游戏。 据BleepingComputer的报道,这种病毒名为“PUBG勒索病毒”,它会锁住你桌面上的文件和文件夹,然后在文件和文件夹的名称上加上“.pubg”的后缀。一旦这个步骤完成以后,它会发出一条消息:“你的文件已
欧盟各机构合作举办黑客马拉松,探索区块链在知识产权方面的应用
一些欧盟机构将会合作,以促进欧盟的开发者活动——他们称之为“区块马拉松(blockathon)”——在今年6月,旨在探索技术在知识产权执法方面的应用。欧盟委员会周三宣布,欧盟委员会与欧盟知识产权局及其有关侵犯知识产权的观察站合作,启动了位于布鲁塞尔的黑客马拉松。在这场黑客马拉松上,竞争对手
Verizon 发布《 2018 年数据泄露调查报告》
据外媒报道,美国电信巨头 Verizon 于本周二在其 2018 年数据泄露调查报告 (DBIR)中称,勒索软件攻击事件数量在过去一年中翻了一倍,成为最流行的恶意软件,这是因为黑客组织想通过锁定关键的业务系统来要求支付赎金,从而获取巨大的利益。 Verizon 执行董事安全专业服务部门的 Bryan Sartin 在一份
超 15 亿敏感文件被曝光 快检查你的信息安全
此次被曝光数据量高达 12,000 TB,这些数据在公开的 Amazon S3 Bucket、Rsync、SMB、FTP 服务器、配置错误的网站或网络附加存储(NAS)驱动器上就可以轻易获得。其中来源于 Amazon S3 Bucket 的占了 7%,SMB 占了 33%,Rsync 占了 28%,FTP 占 26%。更加震惊的是,这些数据中有一些高度敏感的信息,
GSM-AT命令被滥用,黑客秘密创建隐蔽信道
两名热衷于移动隐私安全的研究人员阿方索·穆诺兹和乔治·夸德拉多发现一种方式,可滥用 GSM AT 命令通过 GSM 创建隐蔽通信信道,这两人将会在阿姆斯特丹举行的 Hack in the Box 安全大会上公布研究结果。研究过程这两名安全研究人员首先自制了一部手机。 让穆诺兹意外的是,通过 GSM 网络创建隐蔽通信
YouTube 遭黑客破坏并清除大量流行音乐视频
YouTube 上正在发生一些可疑的事情。看起来谷歌的子公司遭到了黑客的袭击,因为一些流行的音乐视频已经遭到了破坏或者突然消失了。事实上,该平台上观看次数最多的视频– Louis Fonsi 和 Daddy Yankeee 的 Despacito 在 YouTube 上暂时无法观看。目前尚不清楚攻击的来源是什么,但大多数受影响的视频都










