Adobe与中国公司合作之后:特供版Flash默认搜集用户隐私
最近Adobe旗下的Flash Player在国内也有了变化,中国用户将会被安装一个特供版Flash Player软件,它也是跟一家国内公司合作的,用户协议明确规定了可以搜集用户上网隐私。
Adobe公司前不久与中国一家软件代理商思杰马克丁签署了合作协议,这家中国公司在业内的口碑就不多说了,感兴趣的可以自己搜索下资料,很多人都想不通Adobe为何选择他们做代理。此外,Adobe旗下的Flash Player在国内也有了变化,中国用户将会被安装一个特供版Flash Player软件,它也是跟一家国内公司合作的,用户协议明确规定了可以搜集用户上网隐私。
Adobe Flash很多年前曾是上网必备,如今在浏览一些网络视频时往往也离不开它,它爆出的漏洞以及频繁升级的提示让人很烦心,不过国内环境中还是有很多场合都需要Adobe Flash Player的。此前Adobe Flash升级时就默认捆绑一些插件、上网导航什么的,但是现在的情况又不一样了,国内用户在升级Flash Player时会被强制安装特供版Flash。
这事貌似有段时间了,Adobe Flash Player会根据用户的IP地址来切换到国内安装源,之前大家还可以用换IP的方式避免被安装国内版Adobe Flash Player,不过最新的一次升级中,Adobe Flash Player软件会检测用户所在的地区,如果你安装了非本地版本,它就会罢工,强制要求你重装国内特供版Adobe Flash Player。
腾讯玄武实验室负责人Tomkeeper微博爆料
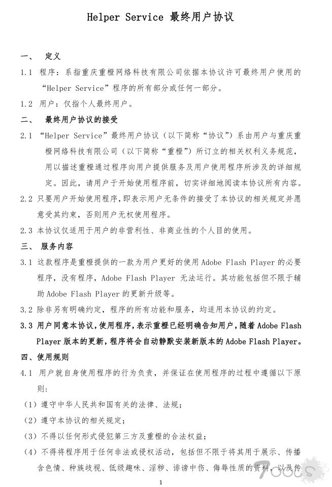
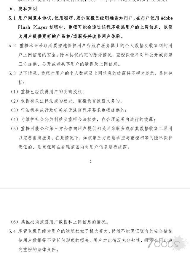
这么执着地让中国用户使用特供版Adobe Flash Player到底有什么缘由呢?这事也被人扒皮了,Adobe Flash Player国内特供版是跟重庆一家名为重橙网络科技有限公司合作的,安装后会常驻FlashHelperService服务,而他们的用户协议中就直接说明了FlashHelperService服务会搜集用户的上网信息。
在Adobe Flash Player官网上找到了特供版的用户协议,下载地址在这里,简单截取其中的一部分内容来看,特别是用户隐私部分,重橙网络明确表示可能会搜集用户上网信息,可以在合理范围内将信息披露给第三方,万一出现用户隐私数据安全不能保证的情况,用户也不能追究重橙网络的责任。
大家要想避免被安装国内特供版Flash Player,Tomkeeper提供了一个方法——修改系统区域,改成“中文(简体,新加坡)”。






评论3次
垃圾公司,竟然堕落至此吗,怪不得要淘汰了。用过TIM,他推荐的flash就是这个垃圾版本
Flash以后不是很多浏览器都要封杀么
这货现在默认我都不启用